中國自動駕駛芯片企業的困境與突圍

時間:2023-08-30

來源:低速無人駕駛編輯部

0

導語:“中國芯”利刃何時出鞘?

隨著汽車產業電動化、智能化的持續演進,智能駕駛芯片的需求也進一步增加。一般而言,智能駕駛芯片主要包括兩大類,一是智能座艙芯片,二是自動駕駛芯片。其中自動駕駛芯片主要用于邊緣端的AI計算,是自動駕駛車輛、機器人不可或缺的核心部分之一。

從全球市場來看,英偉達和英特爾旗下的Mobileye在自動駕駛芯片行業占據著主導地位。特斯拉自研自動駕駛芯片,也成為不少造車新勢力對標的公司......因此,在自動駕駛特別是低速無人駕駛逐夢規?;?、商業化落地之際,中國本土芯片企業被寄予厚望,行業期待國產核心零部件的崛起,加快推動自動駕駛產業發展。

裁員?上市?本土企業的困境與突圍

目前,國內自動駕駛芯片代表企業包括以地平線黑芝麻智能為代表的初創科技企業,以比亞迪、吉利為代表的汽車主機廠,以及傳統汽車芯片企業、消費類電子芯片企業等等。

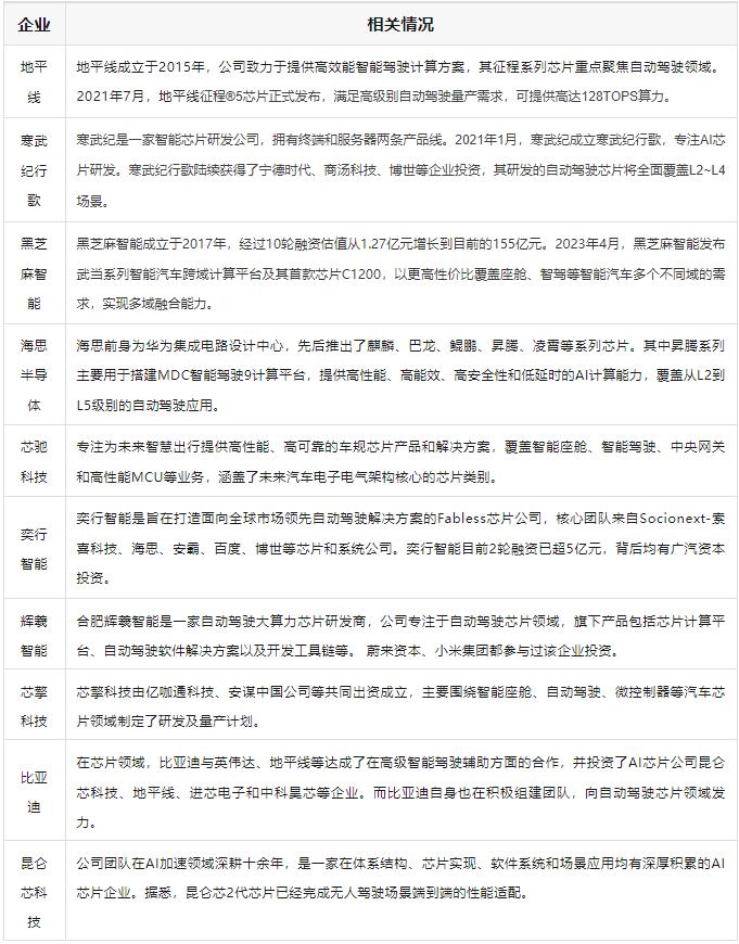
國內部分自動駕駛芯片企業

一直以來,英偉達、高通等海外品牌占據了全球芯片市場絕大部分的份額。對于中國來說,芯片是各行各業都在盡全力邁過的一個坎。自動駕駛行業也尤其關注地平線、黑芝麻智能和寒武紀行歌這3家初創科技公司的發展。

近年來,這3家企業不斷通過各種方式強化自身核心競爭力,在全球自動駕駛芯片市場中爭取更多的份額。其中地平線自2020年12月起連續7個月、每月一輪融資,大C輪官宣的融資總額超15億美元,吸金能力超強。

從今年的情況來看,幾家歡喜幾家愁。根據香港證券交易所公開信息,黑芝麻智能已在6月30日遞交了上市申請書,預期募資規模2~3億美元。據了解,港交所今年3月推出的特專科技公司上市機制,允許無收入、無盈利的科技公司在港上市。在此機制支持下,尚未盈利的黑芝麻智能也有望成為“中國自動駕駛芯片第一股”。

另一邊,寒武紀今年多次被曝出裁員消息,寒武紀行歌更是重災區。據悉,寒武紀行歌成立后一直致力于研發兼具高TOPS以及高編程靈活性的芯片,以應對未來自動駕駛系統中激增的數據量和持續演進的算法。但寒武紀2022年年報顯示,寒武紀行歌一直未有收入,兩年來凈虧損達2.78億元。

而地平線自陸續獲得理想、吉利、長安、大眾、比亞迪等主機廠的合作后,多款搭載了地平線產品的量產車型發布,地平線的自動駕駛芯片已經在國內市場拿到較為領先的份額,特別在城市NOA領域是少數真正實現量產交付的企業之一。

車企組隊進軍,自主可控加速規模商用

前文提到,主機廠也是當前自動駕駛芯片領域的代表玩家。據新戰略低速無人駕駛產業研究所了解,目前國內大部分車企都是通過投資自動駕駛芯片公司,或者與芯片企業成立合資公司的方式進行布局。

如吉利汽車旗下億咖通科技與ARM中國成立自動駕駛芯片設計公司芯擎科技,主要圍繞智能座艙、自動駕駛、微控制器等汽車芯片領域制定了研發及量產計劃。

長城汽車與魏建軍、穩晟科技(天津)有限公司共同出資設立芯動半導體,以開發第三代功率半導體SiC模組及應用解決方案為目標。另外,消息稱長城汽車自研芯片或可涉及IGBT、自動駕駛和智能座艙等領域。

比亞迪投資了AI芯片公司昆侖芯科技、地平線、進芯電子和中科昊芯等企業。其中與地平線達成了深度戰略合作,以實現更高等級的自動駕駛功能。本月初,地平線前智能駕駛研發總監廖杰也正式加入比亞迪,擔任比亞迪智能駕駛上海團隊負責人。

另外,蔚來、理想、小鵬等一批造車新勢力也是紛紛組建了自己的造芯團隊。如蔚來于2020年下半年組建芯片團隊,其自研的芯片有自動駕駛芯片和激光雷達芯片。據悉,蔚來激光雷達芯片是和激光雷達供應商圖達通共同開發的,自動駕駛芯片尚未聽到流片信息,但蔚來汽車科技副總裁白劍已在8月15日公開表示,產品將在1到2年內量產。

對于車企而言,自研芯片一是可以減少“芯荒”壓力,在芯片行業供需失衡的情況下贏得一線生機。二來可以降低車輛成本,提高量產規模和速度。同時,車企可以直接按照自身產品的需要規定和調整芯片性能,靈活性更好。

當然,自研芯片并不是一蹴而就的。除了砸錢,還需要關鍵人才儲備。有業內人士認為,自動駕駛芯片不是一個孤立的硬件產品,而是一個軟硬協同的系統。車企要真正實現自動駕駛芯片自研可控,成為行業站得住腳、說得上話的領軍代表,少不了在軟件算法領域的深耕。

結語

綜合來看,國內自動駕駛芯片市場還未固化,需求和技術路線仍在探索。一方面,雖然對標英偉達等國際巨頭,本土企業還存在差距,但差距正在逐步縮小,地平線、黑芝麻智能等代表企業推出的產品,性能較前幾代已經顯著提升,芯片算力也在不斷突破。

另一方面,乘用車智能駕駛滲透率持續提升,環衛、配送、安防、港口、礦區等更多低速場景的無人車規模擴大,自動駕駛芯片的需求也將不斷擴大,全力突破中高端市場將成為中國企業對戰強敵的利刃。

低速無人駕駛產業綜合服務平臺版權與免責聲明:

凡本網注明[來源:低速無人駕駛產業綜合服務平臺]的所有文字、圖片、音視和視頻文件,版權均為低速無人駕駛產業綜合服務平臺獨家所有。如需轉載請與0755-85260609聯系。任何媒體、網站或個人轉載使用時須注明來源“低速無人駕駛產業綜合服務平臺”,違反者本網將追究其法律責任。

本網轉載并注明其他來源的稿件,均來自互聯網或業內投稿人士,版權屬于原版權人。轉載請保留稿件來源及作者,禁止擅自篡改,違者自負版權法律責任。

如涉及作品內容、版權等問題,請在作品發表之日起一周內與本網聯系,否則視為放棄相關權利。

關注低速無人駕駛產業聯盟公眾號獲取更多資訊

最新新聞