為真正實現智慧機場“人享其行,物暢其流”,無人駕駛技術的應用漸漸成為重要的一環。同時,伴隨低速無人駕駛市場應用與產業體系初見規模,機場無人駕駛的探索也進一步深入。對于自動駕駛企業而言,機場場景機遇在哪?挑戰幾何?本文或可為行業提供參考。
場景需求迫切,無人駕駛“解困賦能”
機場作為航空運輸和城市客運的重要基礎設施,是綜合交通運輸體系的重要組成部分。但由于機場占地面積大,人、貨、場之間的物資轉運與交流的運營工況較為復雜,機場發展面臨諸多痛點。特別是在當前全球疫情肆虐、國內疫情反復的嚴峻形勢下,少人、無人的作業需求大增。
機場人流量大,一些大型國際機場,每年客運量達數千萬,機場承擔著復雜的運行任務。即使在疫情期間,機場作業量也很大,特別是環衛清潔、物流轉運等工作。而清潔機器人、無人接駁車等無人駕駛產品具備自主運行、自動回充等功能,可全天候24小時工作,作為勞動力的補充或替換,能大大提高工作效率。
(二)安全需求
機場通常包括飛行區和航站區兩個部分。飛行區包括跑道、滑行道、機坪(或機庫)和機場凈空等。隨著機場的不斷發展,飛行區作業車輛越來越多,僅在機坪服務的車輛設備就包括擺渡車、行李牽引車、升降平臺車、叉車、傳送帶車、清掃車、管道車、飛機拖車等數十種。機坪設備操作不當,不僅會影響飛機正常運行,還會對場內人員造成事故隱患。無人駕駛系統的應用,可通過多車協同調度,在一定程度上降低車輛安全事故率。
航站區則包括候機樓、貨運樓、停車場(樓)等。當前我國已進入疫情防控常態化階段,“外防輸入、內防反彈”尤為關鍵。在候機樓投用消殺機器人、巡邏機器人等,有利于監測旅客體溫,全面做好環境消殺工作,進一步筑牢防疫、抗疫防線,保障旅客的身體健康和生命安全。

(三)用人需求
機場的工作人員招聘困難,特別是飛行區崗位。一方面,由于機場場景的特殊性,員工入職條件較為嚴苛,其中包括年齡、身高、政審等一系列要求。入職后也還需經過系統、長期培訓才能上崗。另一方面,機場作業模式單一,僅是高強度且長時間工作就已經讓人望而止步。無人駕駛車輛和設備能夠把人從繁重崗位中解放出來,同時降低用人成本。
(四)建設需求
航班起降架次的不斷增加導致機場保障壓力大幅提升,如果繼續采用傳統的管理思路和手段,運行效率不高和出行不暢等問題都將難以有效解決。而無人駕駛設備所具有的復雜環境感知、智能判斷、協同控制等功能,是實現機場自動化和智能化轉型的典型應用。無人駕駛設備的應用,也能為5G、大數據、人工智能等為代表的新基建提供應用場景,促進建設發展。
另外,在機場應用無人駕駛設備既是減少地面保障資源,優化資源消耗的有力實踐,也是改善機坪人員作業環境,提高旅客出行體驗和增強員工幸福感的新落腳點。
在機場轉型升級的“內驅力”和疫情持續不斷的“外驅力”雙重影響下,近年來,我國機場無人駕駛的應用場景加速推廣,無人駕駛車輛和設備的種類也更加豐富。
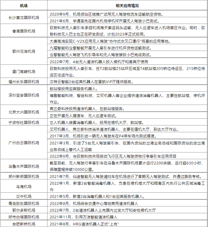
國內部分機場無人駕駛測試應用情況
從國內部分機場無人駕駛應用情況來看,目前機場測試應用最多的無人駕駛車輛和設備主要為無人清掃車、迎賓機器人、消殺機器人、無人牽引車,無人巡邏車、無人接駁車、無人駕駛飛機引導車也在近年取得新的技術和應用突破。

據新戰略低速無人駕駛全媒體記者了解,為促進機場無人駕駛產業發展,國家還會為該領域的先試先行企業提供經濟激勵,同時為加速產品研發、降低設備成本,機場方也會提供部分研發經費。
商用面臨挑戰,貨運物流有望率先突破
所謂“良藥苦口”,無人駕駛解決方案雖能為機場降本增效,提高安全運行保障,但無人駕駛設備在民用機場推廣應用也面臨著許多挑戰,如設備檢驗驗證、設備模擬驗證、機場安全和運營管理等。
倉擎智能是一家專注于人工智能核心技術研發的高科技企業,針對機場無人駕駛,公司主要推出了無人牽引車、無人接駁車、無人駕駛飛機引導車三種車型。
倉擎智能無人駕駛飛機引導車在鄂州花湖機場測試
倉擎智能有關負責人表示,目前國內機場無人駕駛的發展尚處于初期探索階段,無人駕駛車輛和設備的推廣應用還有待形成一套行業標準。如無人駕駛飛機引導車、無人駕駛行李牽引車等已在測試車型國內并沒有統一標準,均是根據企業與機場或是第三方公司制定的“企業標準”進行研發生產。
另外,機場場景下統一調度的實現仍是問題。各企業間的標準不同導致同一機場下可能存在多種調度系統,加深管理復雜程度。同時,每一家機場自身均具備工作車輛的管理系統,自動駕駛企業如何將自家產品設備接入系統中也是當下亟待解決的問題。
有業內從業者也表示,目前大部分機場無人駕駛特種車輛都是測試應用,還沒有真正進入常態化運營。機場也希望推動無人駕駛的發展,但一方面受限于市面上沒有成熟的無人駕駛車輛可直接投用。機場場景內有數十種特種車輛,很多車型目前市面上都沒有現成可用的無人駕駛車輛。而現有的無人駕駛車輛,如擺渡車,載客量又無法滿足機場的運營要求。同時,一些無人駕駛車輛的技術穩定性、作業準確率還達不到機場作業要求。
另一方面受限于無人駕駛車輛采購審批程序復雜且嚴格。機場方作為國有企業,對設備有嚴格的采購、準入制度。目前行業對無人駕駛車輛沒有統一的標準,不僅有礙自動駕駛企業的研發生產,也影響機場方拿不出官方的認證依據進行車輛采購。正因為如此,當前大多數機場無人駕駛項目都是機場方與自動駕駛企業基于友好合作進行的測試應用。
新戰略低速無人駕駛產業研究所了解到,雖然機場無人駕駛在發展初期,落地應用面臨挑戰,但行業還是在積極攻克難題。特別是《機場無人駕駛設備應用路線圖(2021-2025年)》,明確了機場無人駕駛設備的自動化程度,明確了涵蓋設備檢驗測試、模擬驗證、示范應用、運行管控、監督管理、評估評價等完整的應用全周期發展路徑,對機場無人駕駛設備的各階段應用探索有著非常重要的指導意義,對遠期全面推廣發展具有強大的引領作用。
行業認為,遵循自動駕駛三大定律,貨運物流會領先載人接駁取得商用進展,貨運機場相較客運機場更容易實現多種無人駕駛車輛和設備的推廣應用。因為貨運機場人員少,無人駕駛車輛和設備運行的人為干擾因素降低,安全性較客運機場高,且受法律法規的限制也相對較少。值得注意的是,貨運機場只是對人的生命安全影響較客運機場小,但場景復雜度相當,所以自動駕駛企業更傾向于先在貨運機場進行車輛測試應用,經過一段時間的穩定運行后,對機場的運營場景會更加熟悉,也容易向客運機場發展。
今年7月,鄂州花湖機場正式投入運營。這是亞洲第一個、全球第四個專業貨運樞紐機場,機場建造時全面實施“數字建造、智慧運營”理念,引入空側自動駕駛系統,開展以無人駕駛技術為基礎的“少人機坪”建設,將打造成為國內機場無人駕駛標桿項目。目前,機場已經測試了無人清掃車、無人牽引車、無人小巴、無人駕駛飛機引導車、無人駕駛驅鳥車等多種無人駕駛車輛。
而在廈門機場、香港國際機場、新加坡樟宜機場等客運機場,用于轉運行李的無人牽引車也是最早投入測試應用,且擁有大批量市場需求的。據悉,目前香港國際機場有400余輛無人駕駛牽引車潛在需求,新加坡樟宜機場的潛在需求更可達500-600輛。

龐大的潛在市場促進各企業加快商業化探索的腳步。具體而言,機場無人駕駛商用模式主要可分為三種:一是機場方買單,包括自動駕駛車輛、自動駕駛系統等,全套車輛和設備均由機場采購。二是機場提供車輛,自動駕駛企業負責車輛的改裝,提供自動駕駛解決方案。三是自動駕駛企業負責所有的自動駕駛車輛和技術,即向機場提供自動駕駛運營服務,機場按月租用或按作業量付費。
目前來看,機場場景內用于貨運物流的無人駕駛車輛有望最先實現規模落地。同時,自動駕駛企業和機場方會先從單車型突破無人駕駛技術的應用,統一車輛標準,在某一作業場景形成規范、可行的落地方案后,復制到下一作業場景,最后實現全場景、全車型無人駕駛。
而對于商用模式的選擇,由于現階段無人駕駛車輛成本費用還達不到理想價格,機場無人駕駛投資回報率周期較長,無論是自動駕駛企業還是機場方,都還沒有明確。
據新戰略低速無人駕駛產業研究所了解,近年來,我國機場數量不斷增加,自2010年的175個增加到了2021年的241個。“十四五”期間,我國在民用機場投資規模將達到15098億元,同時新建和改造的機場均往智慧化方向發展,占總投資金額的99%,預計“十四五”期間我國智慧機場投資規模將達到14947億元。
從市場規模來看,機場無人駕駛還是值得自動駕駛企業放手一搏,不少自動駕駛企業的入局和發展也切實讓行業看到了未來?;谛袠I現狀,機場無人駕駛的發展還要作出以下努力:
(一)深入場景探索
自動駕駛企業應該深入開展市場調研,明確機場方最迫切需要解決的問題,最亟待改善的特種車輛作業環節,根據機場方需要進行研發生產,豐富市面上可供選擇的機場無人駕駛車輛類型。
(二)加強技術攻堅
針對現有產品技術穩定性、作業準確率等方面存在的問題,自動駕駛企業要持續增強軟、硬件實力,加速產品迭代升級,不斷提高無人駕駛車輛性能和可靠性。
(三)促進產業鏈融合
機場無人駕駛正值發展初期,自動駕駛企業和機場方應當加快協同協作,營造良好環境,增強發展信心。同時,供應鏈要不斷提升自主創新能力,積極打造機場無人駕駛車輛成本優勢。
(四)完善行業標準
不管是對自動駕駛企業還是對機場方,建立健全標準體系,是機場無人駕駛規模落地的重要支撐。國家要鼓勵支持有關部門出臺相關標準,行業也要積極主動推進團體標準的制定。
智慧機場的建設重點在于體現“人的智慧”而不僅僅是工具的智能,真正有效的、有用的智能產品都是以解決實際問題為導向的。我們期待無人駕駛產品在機場“落地”后再“生根”,賦能機場實現創新飛躍。




