倒計時一周|2021“新戰略·金石獎”年度評選火熱征集中……

時間:2021-09-24

來源:園區無人駕駛

0

導語:涵括產業鏈上下游,全新展示優質供應鏈和創新應用案例。

為加快功能型低速無人車的落地應用,推動和甄選行業先進技術力量,搭建產業鏈品牌聚集平臺,低速無人駕駛(LSAD)產業聯盟特發起首屆年度評選活動,通過向行業企業、專家、應用單位及各方人士全新展示優質供應鏈和創新應用案例,發揮模范引領作用,提升低速無人車品牌效應。

《2021低速無人駕駛年度優質供應鏈及創新應用案例評選》將向行業企業、專家、應用單位及各方人士全新展示最先進、最前沿、應用最廣泛的供應鏈技術及細分應用領域優秀落地應用案例、代表性案例、影響力案例等,推動行業向著差異化、創新性、健康發展。

活動自今年8月15日發起征集,已有多家產業鏈上下游企業報名參與。


主辦單位:低速無人駕駛(LSAD)產業聯盟

承辦單位:新戰略無人駕駛產業研究所、新戰略低速無人駕駛全媒體、《低速無人車》雜志社

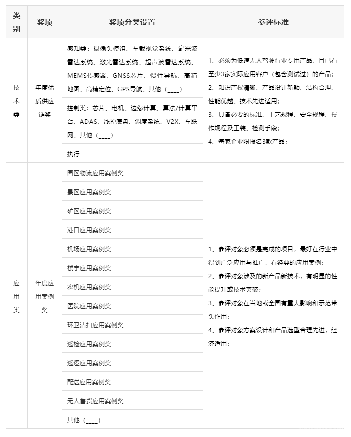
····  評選獎項設置及標準  ····

本活動涵括低速無人駕駛產業鏈上下游,所有低速無人駕駛廠商都有機會競逐獎項。


··········  參選方式  ·········

1、企業、代理商自薦;

2、專業機構、專家推薦;

3、各省市行業協會推薦、俱樂部推薦、專業媒體推薦;

··········  評審原則  ·········

創新要素、技術含量、市場空間、穩定可靠、成本優勢、示范作用。

··········  評審程序  ·········

1、報名時間:2021年8月15日—9月30日止,產品報名,提交報名表(詳詢0755-85260609并獲得報名表);

2、公眾投票評選:2021年10月15日—10月22日對入圍產品進行公示同時接受公眾投票評選(包括網絡投票和微信投票);

3、初評:2021年10月25日—11月5日,由專業評審專家(含應用企業專家)按標準進行評審并打分;

4、網絡投票占20%,評審專家評審占80%;最終評審結果于2021年11月公布,并在12月于武漢(時間、地點待確定)由聯盟主辦的《2021低速無人駕駛(LSAD)產業聯盟發展年會》上隆重頒獎。

5、所有參賽產品,名單將同步在新戰略低速無人駕駛網、園區無人駕駛公眾號上公示,并接受社會各界就作品信息的真實性、創新性以及權屬問題等各方面的廣泛質詢與建議。


 
低速無人駕駛產業綜合服務平臺版權與免責聲明:

凡本網注明[來源:低速無人駕駛產業綜合服務平臺]的所有文字、圖片、音視和視頻文件,版權均為低速無人駕駛產業綜合服務平臺獨家所有。如需轉載請與0755-85260609聯系。任何媒體、網站或個人轉載使用時須注明來源“低速無人駕駛產業綜合服務平臺”,違反者本網將追究其法律責任。

本網轉載并注明其他來源的稿件,均來自互聯網或業內投稿人士,版權屬于原版權人。轉載請保留稿件來源及作者,禁止擅自篡改,違者自負版權法律責任。

如涉及作品內容、版權等問題,請在作品發表之日起一周內與本網聯系,否則視為放棄相關權利。

關注低速無人駕駛產業聯盟公眾號獲取更多資訊

最新新聞